• 返回官网
  • AI 策略
  • 创意管理
  • 内容协作
  • 博客
  • 注册
  1. 首页
  2. AI 拆解指南
  3. 正文

Gemini 3 Pro 强是真的强!难用也是真难用!

2025-11-26 210点热度 0人点赞 0条评论

前几天,Gemini 3 Pro 在互联网圈炸懵了,传得神乎其神…… 甚至在 LMArena 大模型竞技场交上 1501 的榜一成绩单。

专业跑分这些咱不太懂,简单概括 Gemini 3 Pro 的战绩就是:在榜单上杀疯了,在群聊里被玩坏了。

大家喜闻乐见的各种 AI 测试,Gemini 3 Pro 基本都斩获第一,留下一条 Gemini 3 Pro 专属的色带。

不过大部分网友关注的还是:这么聪明的 AI,不整活就太可惜了。

有人给了 Gemini 3 Pro 几百万字的屎山代码让它重构,试图挽救他们岌岌可危的发际线;有人找来模糊到包浆的古早视频,非要它数清楚画面里有几只猫……

这次 Gemini 3 Pro 能跟网友们自如整活,它自身的多模态理解力要上大分——官方在 X 平台上发的帖子称“world-leading multimodal understanding”,也就是世界领先的多模态理解,这其中当然也包括视觉理解。

那是不是意味着,我们可以把广告素材传给 Gemini 3 Pro 拆解、仿写、甚至复刻?

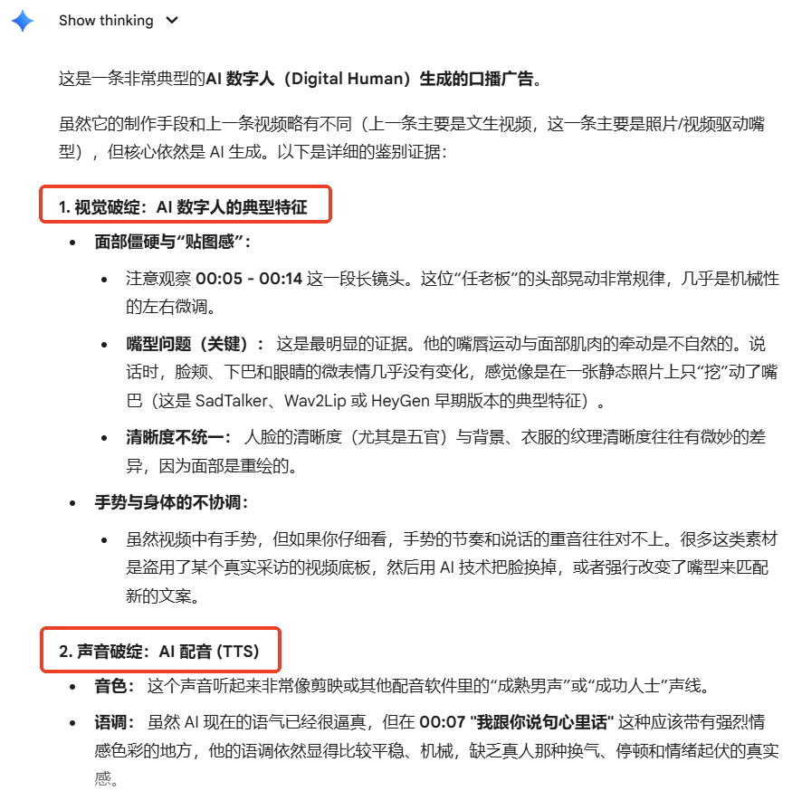
没错!而且官方也说现在可以让它识别是不是 AI 制作的。

比如,我们可以在 AppGrowing 的广告素材这里,找一个爆款游戏行业的投放素材,看得出是 AI 做的也行,看不出是不是 AI 做的也没关系。

打开 Gemini,记得记得选择 3 Pro 模型!

然后你就可以上传素材,并开始你的提问了:

Gemini 3 Pro 从视觉、声音、脚本套路、画面拼接等方面给到明确的拆解分析:

不过这些都不太重要,重要的是让 Gemini 帮我们复刻广告素材,你只要给它提供游戏的类型、风格,就可以复刻出另一个适用自家游戏的版本:

它会贴心地给你几个方案选择,而且针对不同 AI 生图/视频软件的提示词,也会一一给你照顾到。

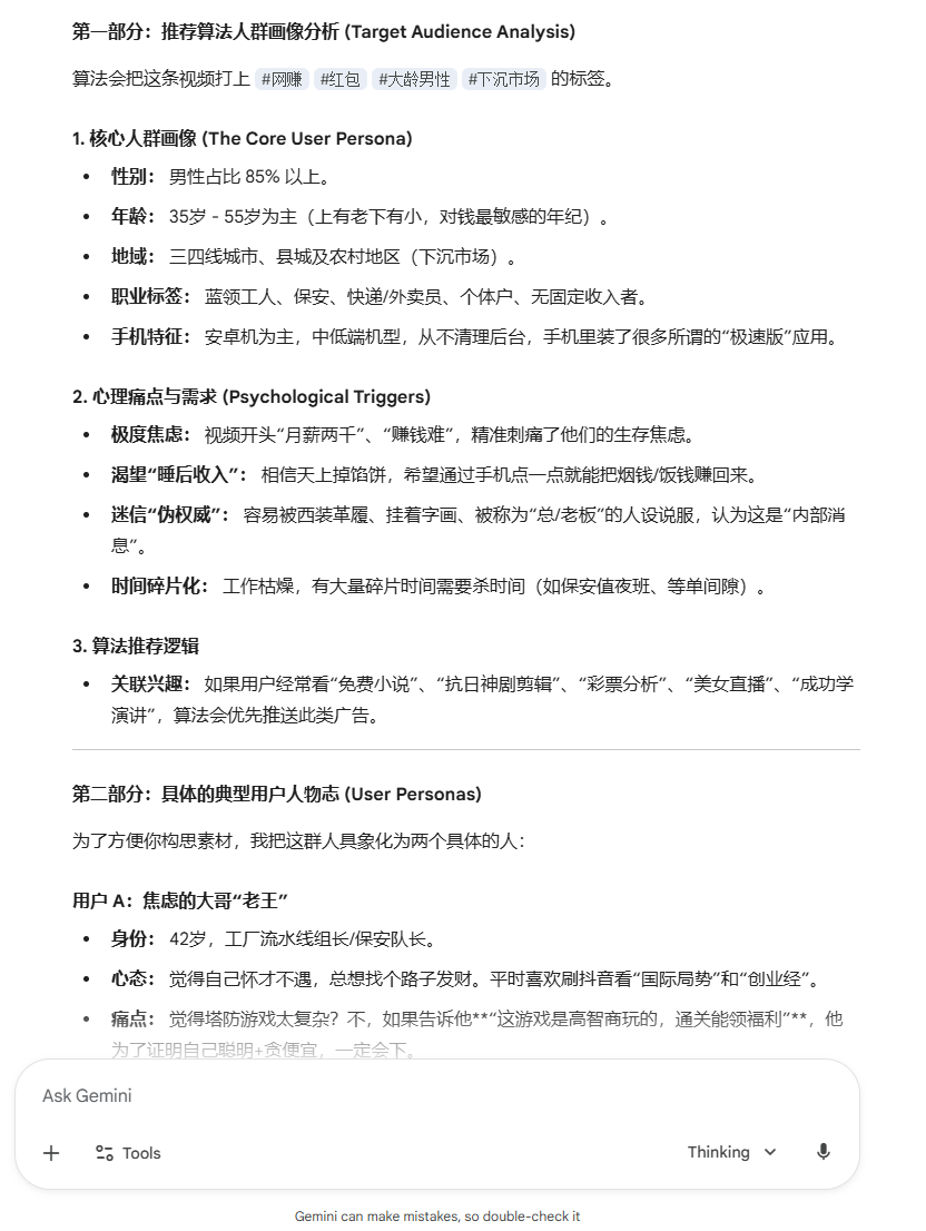
Gemini 3 Pro 在人群画像方面的解析也非常优秀,具体画像、痛点与需求,算法推荐逻辑都能精准给出。

如果你问了推送人群解析后,它会“顺手”再帮你优化一次脚本和提示词,做到比上一版更贴合目标人群的喜好。

我根据 Gemini 3 Pro 给我的提示词,用即梦生成了几段复刻爆款游戏素材黄金前 3 秒的视频,大家可以看看效果(直接复制提示词生成,没有额外调优):

但最关键的问题来了,Gemini 3 Pro 这么厉害,用不了一切也都是空谈。

实话说还是有点门槛的,我整理了一份 Gemini 3 Pro 的食用指南,总的看下来就一句话:能用但很难。

一旦里面某个因素变化,可能立马不可用,风控极严。

第一个要解决的能进入 Gemini 官网的问题,不是科学上网就百分百能用,也有可能今天能用,明天就变成 Gemini isn't currently supported……

而且就算你真的能用官网的,你也会像我一样遇到额度限制,用着一半人家就会跟你说:

你已经到使用次数限制了。

剩下其他方案的操作难度更是只多不少。

对于团队运作,拆解素材、仿写、总结汇报等资料都是宝贵的内容资产。也因此,在日常工作中这些资产能否妥善保存、归类,并在需要的时候共享、邀请他人协作,都是非常重要的环节。在这一点上,Gemini 3 Pro 就有些不稳定了,谁也说不准它哪天就用不了。

但是呢,方法总比困难多。

我们有米云创意管家的 AI,也是很好用的↓

我把同一条游戏投放素材给我们创意管家进行解析,出来的推送人群画像解析结果、视频生成提示词也大差不差,均可供实操使用。

不用担心明天用不了,不用担心对话被清空,不用担心账号被 ban 掉,想怎么用就怎么用,欢迎来体验看看。

 

标签: AI大模型 Google Gemini 内容创作
最后更新:2025-12-02

有米云·创意管家

这个人很懒,什么都没留下

点赞
< 上一篇
下一篇 >
分类
  • AI 拆解指南
  • 上个新功能

Copyright © 2021 App Growing Gloabl. All Rights Reserved.