
图源:《巨量引擎品牌心智营销白皮书》
在这里,品牌心智可以通过联想份额来具象化。用户联想越多,份额越高,心智越强。以下图这个护肤品牌的demo为例:

看这张图,抓住这几个关键点,你就超过了80%的人:
1. 看看你自己品牌的心智占得稳不稳?
如果中间紫色和绿色重叠的部分,在绿圈里占比高(就像「杏仁酸」那张图),说明你在这个细分领域里已经混得不错。
这时候,你要干就是“护食”——不断强调“某某成分请认准我家”、“只有我们是真正的XX原产地成分等”。
反之,别硬刚,参考份额高的友商是怎么做的。
2. 有没有潜在的“心智机会”?
如果你发现某个心智领域绿圈特别大、但紫圈小,重叠度还低(就像「清洁」那张图)。别犹豫,这就是现成的蓝海。
去看看哪些友商在这里面已经吃到红利,模仿、优化、迅速跟上。
3. 自定义关键词,看看这些心智有没有人想到你。
比如想买氨基酸洁面,是否脑子里一下子就有了C咖?
如果能,恭喜你,这个词就是你的心智资产。
而做好品牌心智,不仅可以扩大 A3人群,让消费者在需要时就能想到你,还可以提高你的投流效率。
跟路人聊品牌故事,给TA们留下初始印象。
对有意向的目标人群,直接甩使用场景和效果对比。
说白了,钱要花在刀刃上,话要说给对的人听。
当然,光知道自己的心智地位还远远不够。接下来,把这份认知转化为具体的内容策略和达人合作方向,才有机会放大心智份额,撬动更大的生意盘子。
上图这个方向,就是用创意管家 AI 分析得到的。作为更懂内容策略的 AI 助手,创意管家 AI 可以结合你在云图上的心智词,进一步打透并放大品牌心智。
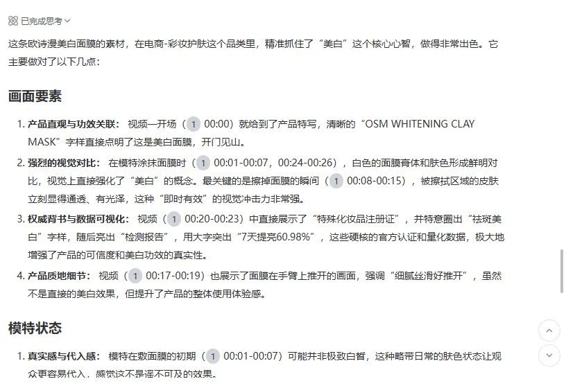
以8月份在抖音销售破亿的护肤品牌欧诗漫为例。
图源:巨量云图「品牌心智」板块-
「TOP视频榜单」
接着,来到创意管家 AI。记得要选择 Gemini 大模型,帮你拆解到画面要素。

拿到素材后,你可以直接问创意管家AI:
欧诗漫的商品心智是美白,这条素材更容易联想到欧诗漫的美白心智,请从画面要素、模特状态、光线氛围、脚本文案等来分析做对了什么,涉及视频信息请标注具体时间点。

你还可以把视频热榜上前几条视频,传到创意管家AI 上,让它提炼内容公式:
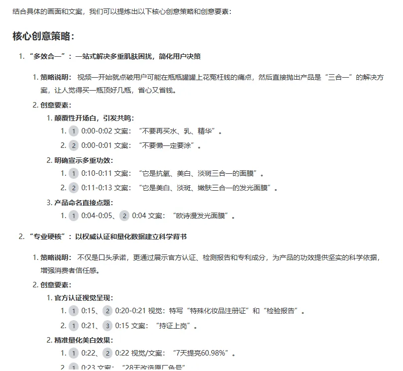
这些素材对于欧诗漫美白的商品心智联想表现更高,请结合这些素材具体画面和脚本文案,提炼核心创意策略和要素,涉及视频信息可标注具体时间点。

以此帮你预筛更符合品牌心智的素材策略。
通过巨量云图的「内容触点」,可以找到品牌心智词关联的星图视频,进而找到跟你的心智更匹配的达人。

图源:巨量云图「品牌心智」板块-「内容触点」
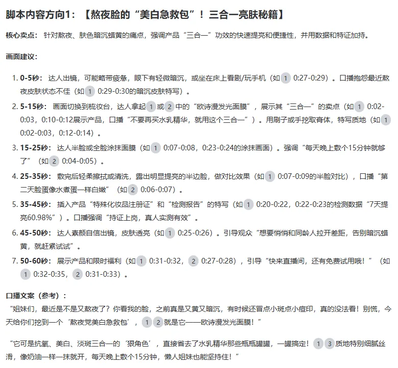
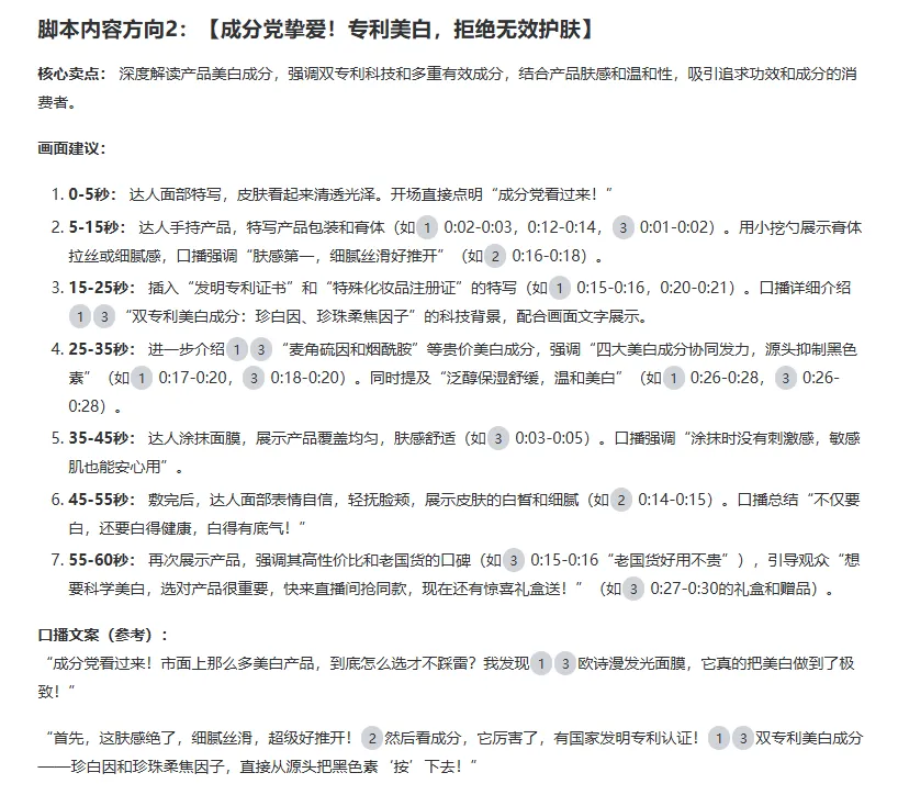
接下来就可以让创意管家 AI 帮你共创脚本方向。
把相关星图视频以及你的素材喂给创意管家 AI,让它帮你共创脚本方向:
和这位达人合作,可以如何结合她的视频风格,又能结合我们品牌心智相关的效果描述和认证背书,帮我构思脚本内容方向3个,突出我们“美白”的品牌心智。内容需包含文案和画面建议。

联想量、内容量、搜索量,这些数据越细,投的每一分钱就越具体,心智份额在消费者的感知力也越可视化。
当你在消费者心中有了更清晰的位置,TA们会主动地找到你、选择你。
而结合创意管家AI,你也不再需要凭感觉来写脚本,而是结合具体洞察来创作更有共鸣的内容。
爆款会过时,流量会波动,扎根在消费者心中的认知,才是撬动大生意的根本。


